k8s (in)security

k8s (in)security

Технологии

Канал о (не)безопасности Kubernetes + микросервисных, контейнеризированных приложений. Ведет команда www.luntry.ru Вопросы, идеи, предложения => @Qu3b3c https://knd.gov.ru/license?id=673ddbc21039886b1d03b7ce&registryType=bloggersPermission

Content AI от TeleGraphyx

Мониторьте этот канал — посты, тренды, конкуренты

Подключить Content AI
Подписчиков
12.5k
+101 за месяц
ERR
0.2%
Ниже среднего
Рост за месяц
+0.8%
vs +0.5% в категории
Ср. просмотры
3.2k
За пост
Постов в день
0.8
В среднем

Обзор канала

  • Платформа Telegram
  • Категория Технологии
  • Подписчики 12 500
  • Температура Тёплый
  • Постов/день 0.8
  • Тип Публичный

Динамика подписчиков

Последние 90 дней

Это ваш канал?

Подключите TeleGraphyx Traffic и получайте целевых подписчиков от 15₽.

Оплата за результат
Настройка за 10 минут
25,000 каналов подключено
Подключить канал

Вовлечённость (ERR)

Средний ERR: 0.2%
В категории: 0.6%

Анализ публикаций

30 дней
23
постов всего
0.8
в день
3.2k
ср. просмотров
20,522
ср. реакций
42,609
ср. репостов
1,652
ср. комментов

Типы контента

Текст 9% Фото 91%

Лучшее время (МСК)

Популярные посты

У Trivy опять большие проблемы. 19 марта 2026 года злоумышленники использовали похищенные учетные данные для публикации вредоносных версий Trivy, а также trivy-action и setup-trivy. Хотя поначалу эта

23 мар. 2026 г.
5.5k 51 196

ingress-nginx контроллер продолжает радовать пентесеров и с ними связанных специалистов ... CVE-2026-4342 — уязвимость высокой степени критичности (CVSS 8.8) в ingress-nginx контроллере, позволяющая

3 апр. 2026 г.
4.2k 14 60

Команда SIG Security Kubernetes провела работу по обновлению OWASP Kubernetes Top 10, чтобы помочь операторам кластеров и пользователям сориентироваться в вопросах безопасности Kubernetes. OWASP Top

19 мар. 2026 г.
3.7k 16 54

Доклад How To Break Multi-Tenancy Again and Again ...and What We Can Learn From It - Lorin Lehawany & Sven Nobis, ERNW с недавно прошедшей конференции KubeCon Europe 2026 показывает, что namespace-bas

27 мар. 2026 г.
3.7k 8 34

В 117 приказе ФСТЭК появилась мера по защите технологий контейнерных сред и их оркестрации! А если обратиться к его методическому документу, то там есть раздел "4.5. Защита технологий контейнерных ср

1 апр. 2026 г.
3.7k 58 84

Container escape — это не «экзотика», а базовый сценарий – атакующий исполняет код внутри контейнера и дальше ищет путь к хосту через ядро, runtime или мисконфигурацию. Вся проблема в том, что контейн

6 апр. 2026 г.
3.6k 32 97

16 февраля наша команда Luntry провела вебинар «Синергия безопасности Luntry и Штурвал. Часть 2» совместно с платформой управления средами контейнерной оркестрации «Штурвал». В нем мы обсудили: - Ко

20 мар. 2026 г.
3.5k 8 9

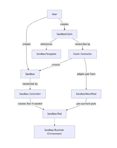
Agent Sandbox — это проект от Kubernetes SIG Apps, который решает новую задачу: запуск изолированных и stateful AI агентов прямо в Kubernetes. Он вводит специальный CRD Sandbox, позволяющий описывать

2 апр. 2026 г.
3.5k 21 53

В статье Unpatchable Vulnerabilities of Kubernetes: CVE-2020-8561 разбирается уязвимость CVE-2020-8561, которая по сути является SSRF в kube-apiserver. Злоумышленник, контролирующий webhook, может зас

31 мар. 2026 г.
3.4k 9 27

На нашем сайте Luntry в разделе исследований стали доступны материалы с выступления «Путеводитель по безопасности контейнеров и Kubernetes» (видео, слайды) с онлайн-митап CyberCamp 2026 по теме DevSec

7 апр. 2026 г.
3.3k 13 53
CONTENT AI ОТ TELEGRAPHYX

Хотите контент как у лучших? AI сделает

AI изучит стиль топовых каналов в нише и создаст уникальные посты, обложки и стратегию для вашего канала. Полный автопилот — от идеи до публикации.

Content AI — мониторинг 24/7 AI-посты в стиле канала Автообложки
Попробовать бесплатно Настройка за 5 минут · Без карты

Подписывайтесь на наши каналы

Кейсы, лайфхаки и новости о продвижении в мессенджерах

Telegram

@tgraphyx

Новости сервиса, кейсы клиентов

5 200+ подписчиков

Подписаться
Max

TeleGraphyx в Max

Всё о продвижении в Max

5 200+ подписчиков

Подписаться