запуск завтра

запуск завтра

Технологии

Будни технического директора @samatg (ex-CTO Meduza, Bookmate, RAWG, Pure) заказать услуги https://fansdev.ru · чатик @ctodailychat · рекламу не продаю

Content AI от TeleGraphyx

Мониторьте этот канал — посты, тренды, конкуренты

Подключить Content AI
Подписчиков
33.1k
+102 за месяц
ERR
Рост за месяц
+0.3%
vs +0.5% в категории
Ср. просмотры
14.2k
За пост
Постов в день
0.4
В среднем

Обзор канала

  • Платформа Telegram
  • Категория Технологии
  • Подписчики 33 100
  • Температура Тёплый
  • Постов/день 0.4
  • Тип Публичный

Динамика подписчиков

Последние 90 дней

Это ваш канал?

Подключите TeleGraphyx Traffic и получайте целевых подписчиков от 15₽.

Оплата за результат
Настройка за 10 минут
25,000 каналов подключено
Подключить канал

Анализ публикаций

30 дней
13
постов всего
0.4
в день
14.2k
ср. просмотров
0
ср. реакций
194,769
ср. репостов
0
ср. комментов

Типы контента

Текст 46% Фото 46% Другое 8%

Лучшее время (МСК)

Популярные посты

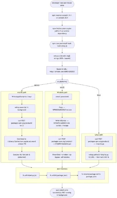
Не успел написать про вирус в litellm, как очередная мощная supply chain attack: на этот раз взломали разработчика axios, одной из самых популярных nodejs библиотек, 100 миллионов скачиваний в неделю.

31 мар. 2026 г.
17.9k 0 319

Суд присяжных в Калифорнии признал Фейсбук и Ютуб виновными в том, что их продукты вызывают привыкание и ведут к ухудшению психологического состояния пользователей. Обе компании уже заявили, что пода

26 мар. 2026 г.
16.6k 0 161

Как поменялся рынок труда айтишников из-за ИИ? Отвечает королева айти-HR’а Кира Кузьменко в новом эпизоде нашего подкаста «запуск завтра». Мы с Кирой аккуратно прошлись по всем этапам поиска работы (

5 апр. 2026 г.
16.4k 0 224

Прикольно, как меняются технические аудиты. Сейчас мы делаем технический аудит и план технического развития бизнесу, которому почти 30 лет. Десятки репозиториев на разных языках, большАя часть логик

19 мар. 2026 г.
15.5k 0 533

Я не заострил на этом внимание, но Claude Mythos уже нашла тысячи ранее неизвестных уязвимостей, включая во всех популярных операционных системах и во всех популярных браузерах! Сегодня, в руках у од

8 апр. 2026 г.
14.9k 0 253

Новая модель Claude Mythos находит уязвимости в софте лучше, чем большинство хакеров. Три примера: 1) возможность удаленно уронить любой OpenBSD сервер, просто подключившись к нему по сети (а это ОС

8 апр. 2026 г.
14.4k 0 375

Почему испортился поиск в интернете и как починить его лично для себя. Рассказывает Павел Банников, человек, чья работа — искать в интернете. Смотрите (!) и слушайте новый эпизод нашего подкаста на вс

26 мар. 2026 г.
14.1k 0 195

(без текста)

19 мар. 2026 г.
13.6k 0 15

Друзья, мы наконец-то начинаем новый сезон подкаста «запуск завтра»! В ВИДЕО! На ютубе! Первый эпизод — с создателем мобильного приложения Ютуба Андреем Дороничевым. Андрей рассказывает, как айтишни

19 мар. 2026 г.
13.5k 0 141

Министр финансов и глава Центробанка США вызвали глав крупных банков, чтобы предупредить их о новых кибер-опасностях, которые следуют от Claude Mythos и аналогичных моделей, сообщает Блумберг. Привед

10 апр. 2026 г.
13.5k 0 117
CONTENT AI ОТ TELEGRAPHYX

Хотите контент как у лучших? AI сделает

AI изучит стиль топовых каналов в нише и создаст уникальные посты, обложки и стратегию для вашего канала. Полный автопилот — от идеи до публикации.

Content AI — мониторинг 24/7 AI-посты в стиле канала Автообложки
Попробовать бесплатно Настройка за 5 минут · Без карты

Подписывайтесь на наши каналы

Кейсы, лайфхаки и новости о продвижении в мессенджерах

Telegram

@tgraphyx

Новости сервиса, кейсы клиентов

5 200+ подписчиков

Подписаться
Max

TeleGraphyx в Max

Всё о продвижении в Max

5 200+ подписчиков

Подписаться